Instance Verification Kit (IVK)
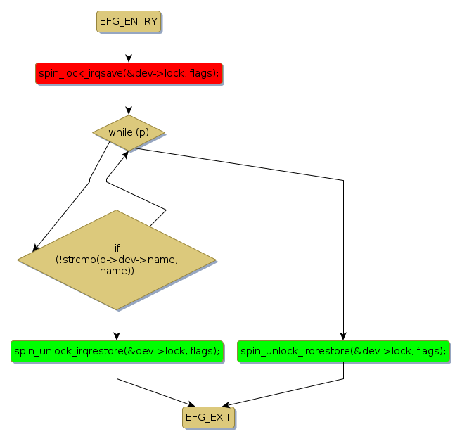
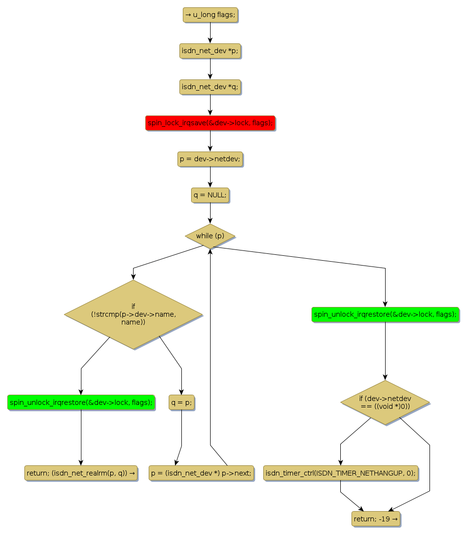
spin lock @ [86349+37+/linux-3.19-rc1/drivers/isdn/i4l/isdn_net.c]
Instance Signature: lock
|
The Matching Pair Graph:
|
|
Function Name
|
Control Flow Graph (CFG)
|
Events Flow Graph (EFG)
|
Source Correspondence
|
|
isdn_net_rm
|
|
|
[86235+11+/linux-3.19-rc1/drivers/isdn/i4l/isdn_net.c]
|